Detrás de la atención diaria al público en la Gerencia de Transportes de la Municipalidad de Puno funcionaba una maquinaria criminal organizada: la red «Los Mandachitos» convirtió el sistema de sanciones de tránsito en un negocio, cobrando entre 500 y 5,000 soles para hacer desaparecer multas graves, según el Informe N° 011-2024 de la DIRCOCOR-PNP.
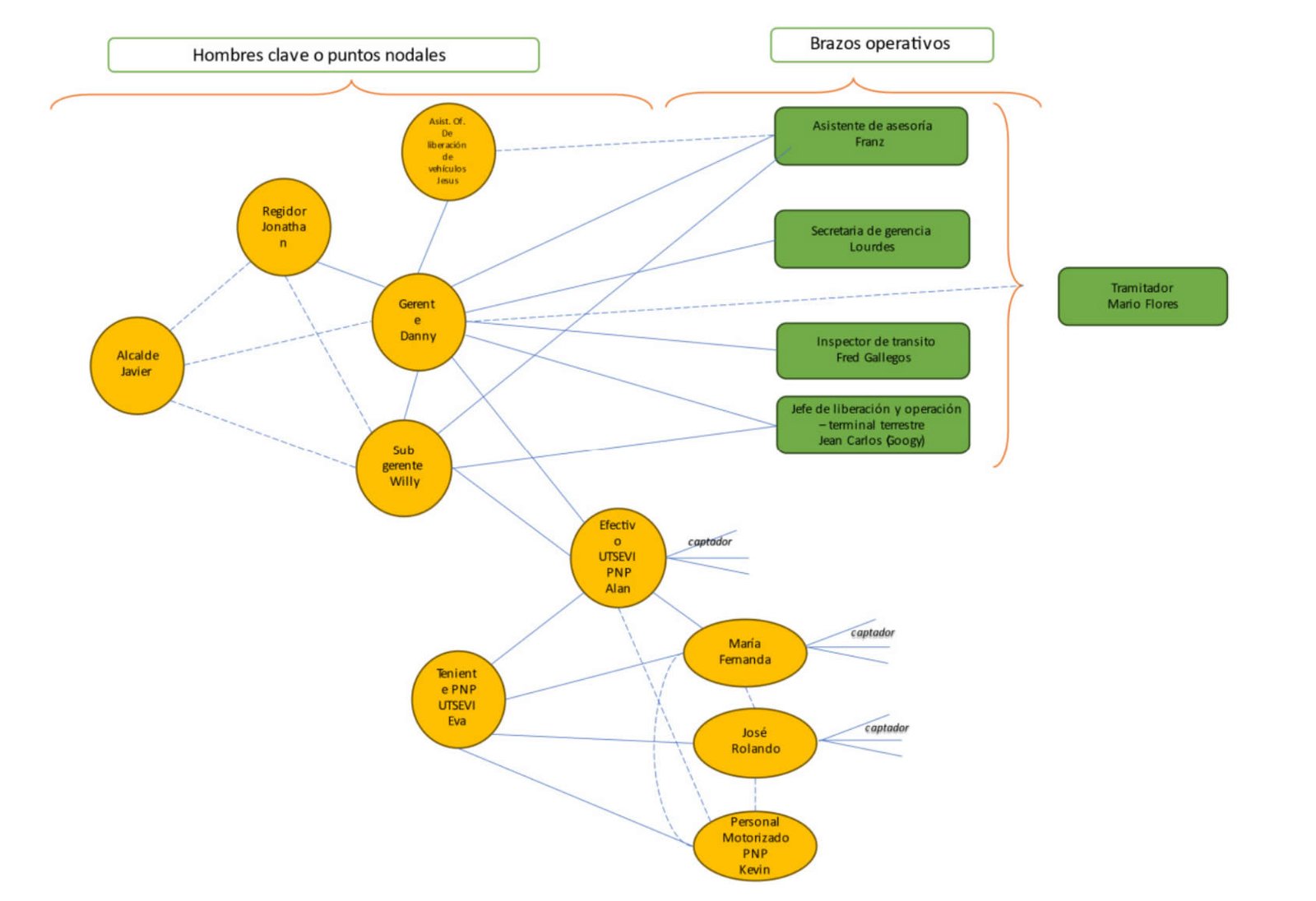
La organización se dividía en dos grupos claramente definidos: los «hombres clave» —entre ellos el alcalde Javier Ponce Roque y el gerente de Transportes Danny Guerra Bueno— dirigían y tomaban decisiones desde sus cargos, mientras secretarias, tramitadores externos y efectivos policiales captaban a los infractores y recaudaban el dinero en la calle y en ventanilla.
Según declaraciones de aspirantes a colaboradores eficaces recogidas en la investigación, el precio dependía de la gravedad de la falta: conducir ebrio costaba entre S/ 1,500 y S/ 2,000, un accidente bajo los efectos del alcohol subía a S/ 4,000, y una simple constancia falsa de no inhabilitación se vendía por S/ 500.
Cómo se reclutaba al «cliente» y dónde se cerraba el trato
El primer contacto con el infractor rara vez ocurría dentro de la municipalidad. El tramitador Mario Flores Condemayta, alias «Mario», operaba desde una oficina clandestina instalada bajo la fachada de un centro médico frente a la Dirección Regional de Transportes, donde abordaba a conductores sancionados que llegaban a hacer trámites, ofreciéndoles soluciones a cambio de dinero.
Dentro del municipio, funcionarios como Fredy Gallegos Flores y Jesús Maquera Arrazola, alias «Jesús», captaban infractores directamente en la puerta de las oficinas; los tratos más delicados se cerraban en restaurantes como «Chucharitas», donde el almuerzo lo pagaba el «cliente» además de la coima, según la documentación de la investigación.
La tecnología fue clave para mantener la red operativa sin levantar sospechas: una vez captado el infractor, los intermediarios fotografiaban la papeleta y la enviaban por WhatsApp a los funcionarios con acceso al sistema, quienes confirmaban si podían borrarla antes de recibir el pago, garantizando al comprador que la operación era viable.

El fraude técnico: cómo borraban una multa grave del sistema
Una vez acordado el pago, la red disponía de varios métodos para eliminar la sanción. El más común era la adulteración directa del documento: inspectores de tránsito cambiaban el código de la infracción grave por uno de falta leve, transformando una multa de S/ 2,675 por conducir ebrio en un cobro de apenas S/ 72.80 por abandonar el vehículo, según casos documentados por la DIRCOCOR-PNP.
Para legitimar esas alteraciones, la red recurría a firmas de inspectores que no existían; nombres como «Javier Álvarez Contreras» o «Gian Pari Alcos» aparecían en los documentos adulterados pero, al ser verificados en RENIEC, resultaron ser identidades inexistentes, fabricadas para dar apariencia legal al fraude, de acuerdo con el Informe N° 012-2024 de la misma unidad policial.
El impacto económico sobre el Estado era demoledor: en casos concretos registrados por los investigadores, una deuda real de S/ 8,667 terminaba liquidándose por S/ 91; cada operación dejaba al erario municipal sin recuperar más de S/ 7,000, en un esquema que se repitió de forma sistemática durante toda la gestión.
La doble vida de la red y su proyección judicial
Lo que hacía especialmente difícil detectar a «Los Mandachitos» era su capacidad para mantener una rutina administrativa completamente normal: los mismos funcionarios que adulteraban papeletas atendían al público, procesaban trámites regulares y participaban en operativos sin despertar sospechas, según describe la investigación al caracterizar la tipología de la organización.
Para proteger la evidencia de auditorías internas, los líderes de la red trasladaban carpetas con expedientes originales a sus domicilios al terminar cada jornada laboral; guardaban además sellos oficiales en sus viviendas para fabricar descargos extemporáneos si algún operativo del Órgano de Control Interno los sorprendía, según videovigilancia incorporada al expediente.
Con más de quince implicados identificados —desde el alcalde hasta suboficiales de la UTSEVI— y cargos que incluyen organización criminal, cohecho y falsedad ideológica, la desarticulación de «Los Mandachitos» abre auditorías sobre el total de papeletas anuladas durante la gestión de Ponce Roque, cuyo alcance real aún está siendo determinado por la Fiscalía Anticorrupción de Puno.

